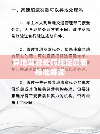
随着我国交通事业的迅速发展,异地驾驶越来越普遍,为了更好地规范驾驶员的行为,保障道路交通安全,各地不断对异地驾驶处罚规定进行调整和更新,本文将详细介绍最新的异地驾驶处罚规定标准,以提醒广大驾驶员注意遵守交通法规,确保安全驾驶。
异地驾驶概述
异地驾驶是指驾驶员在非其注册登记所在地驾驶机动车辆的行为,由于各地交通状况、道路条件及交通法规的差异,异地驾驶的驾驶员需特别注意遵守当地的交通规定,以免发生违规行为。
最新异地驾驶处罚规定标准
1、违反限行规定的处罚
根据最新规定,异地驾驶员在限行区域内违反限行规定的,将按照当地法规进行处罚,处罚力度与本地驾驶员相同,包括罚款、记分等。
2、违反道路交通信号的处罚
异地驾驶员在行驶过程中,应严格遵守交通信号,如闯红灯、压线行驶等违规行为将受到处罚,具体处罚标准参照当地法规执行。
3、超速行驶的处罚
对于超速行驶的异地驾驶员,将按照超速程度进行处罚,超速较轻的可能会给予警告或罚款,严重的可能导致记分甚至吊销驾驶证。
4、违法停车的处罚
异地驾驶员在禁止停车区域违法停车的,将受到罚款、拖车等处罚,具体标准参照当地交通法规。
5、其他违规行为的处罚
对于其他如未系安全带、使用手持电话等违规行为,异地驾驶员也将受到相应处罚。
注意事项
1、提前了解目的地交通法规
异地驾驶前,驾驶员应提前了解目的地交通法规,特别是与异地驾驶相关的处罚规定,以免因不了解当地法规而发生违规行为。
2、随身携带驾驶证和行驶证
异地驾驶时,驾驶员应随身携带驾驶证和行驶证,以备检查。
3、遵守当地交通习惯
由于各地交通习惯和道路条件差异,异地驾驶员应尊重并遵守当地交通习惯,确保安全驾驶。
异地驾驶处罚规定最新标准旨在规范异地驾驶员的行为,保障道路交通安全,广大驾驶员在异地驾驶时,应提前了解目的地交通法规,严格遵守交通规定,确保安全驾驶,各地交通管理部门也应加强执法力度,对违规行为进行严厉打击,共同维护良好的道路交通秩序。
参考资料
(此处添加相关法规、政策文件或官方公告的链接或引用)
附录
(可附加各地具体的异地驾驶处罚规定细则)
通过以上介绍,希望广大驾驶员能了解最新的异地驾驶处罚规定标准,自觉遵守交通法规,共同营造良好的道路交通环境。
转载请注明来自瑞丽市段聪兰食品店,本文标题:《异地驾驶处罚规定最新标准解读》













滇ICP备2023011059号-1
还没有评论,来说两句吧...