随着城市化进程的加速,邯郸市近年来交通压力日益增大,为了缓解交通拥堵,改善空气质量,邯郸市政府决定今日实施限号措施,本文将对这一最新消息进行详细介绍。
限号措施概述
所谓限号措施,就是根据车辆尾号的奇偶性,在特定的日期内限制部分车辆上路行驶,这是当前许多大城市应对交通拥堵问题的一种常见手段,邯郸市的限号措施将会在一定时间内实施,具体时间和范围将根据当地实际情况进行调整。
今日限号实施细节
根据邯郸市政府公告,今日限号措施具体为:
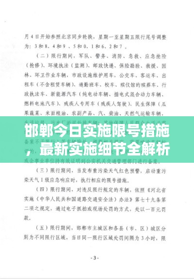
1、限行时间:全天24小时。
2、限行区域:市中心区域及主要交通干道。
3、限行车辆:所有机动车,按照车牌尾号的奇偶性进行限行,尾号为字母的以最后一位数字为准。
4、对于违反限行规定的车辆,将依法进行处罚。
限号措施的影响及应对措施
1、影响:限号措施将会对市民的出行产生一定影响,尤其是习惯于驾车出行的市民,公共交通压力可能会增大,需要提前做好公共交通的调度和管理工作。
2、应对措施:市民应提前关注限号信息,做好出行计划,尽量选择公共交通、步行、骑行等绿色出行方式,政府应加大对公共交通的投入,优化公交线路和班次,提高公交效率。
限号措施的意义和长远考虑
1、缓解交通压力:限号措施可以有效减少车辆数量,减轻道路拥堵压力,提高道路通行效率。
2、改善空气质量:减少车辆排放,有助于改善空气质量,提升市民的生活质量。
3、长远考虑:限号措施是城市交通管理的一种策略,邯郸市政府还需要从城市规划、基础设施建设、公共交通发展等多方面进行综合施策,以实现城市交通的可持续发展。
邯郸市政府为了缓解交通拥堵和改善空气质量,决定今日实施限号措施,市民应关注限号信息,做好出行计划,尽量选择绿色出行方式,政府应加大对公共交通的投入,优化公交线路和班次,提高公交效率,从长远来看,限号措施只是城市交通管理的一部分,还需要从多方面进行综合施策,以实现城市交通的可持续发展。
相关建议
1、市民应积极配合限号措施,遵守交通规则,共同维护交通秩序。
2、政府应加大对公共交通的投入,提高公交效率和服务质量,鼓励市民选择公共交通出行。
3、推广绿色出行理念,鼓励市民选择步行、骑行等健康出行方式。
4、加强宣传教育,提高市民的交通意识和环保意识,共同营造文明、和谐、美好的城市环境。
邯郸市的限号措施是为了缓解交通压力和改善空气质量而采取的一种策略,市民应关注限号信息,做好出行计划,共同维护交通秩序,政府应加大对公共交通的投入和管理力度从多方面进行综合施策以实现城市交通的可持续发展。
转载请注明来自瑞丽市段聪兰食品店,本文标题:《邯郸今日实施限号措施,最新实施细节全解析》














滇ICP备2023011059号-1
还没有评论,来说两句吧...